天津配资之家 宇树科技,正式启动IPO!

来源:上海证券报·中国证券网
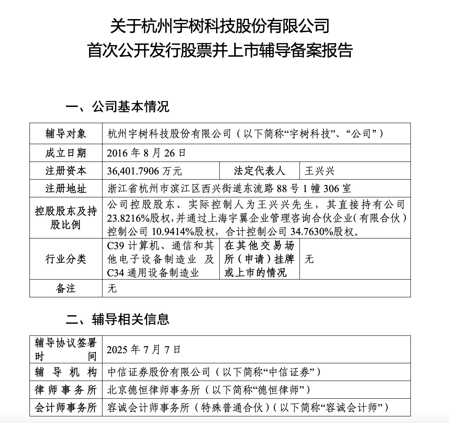
上证报中国证券网讯(记者 孙小程)7月18日,记者自中国证监会官网获悉,杭州宇树科技股份有限公司(简称:宇树科技)已在浙江证监局办理辅导备案,并披露了首次公开发行股票并上市辅导备案报告。其辅导机构为中信证券股份有限公司,律师事务所为北京德恒律师事务所,会计师事务所为容诚会计师事务所。

根据辅导工作安排,辅导机构最早将于2025年10月,对宇树科技是否达到发行上市条件进行综合评估,并协助公司按相关规定准备首次公开发行股票并上市申请文件。
宇树科技专注于消费级、行业级高性能通用足式/人形机器人及灵巧机械臂的自主研发、生产和销售。
据辅导备案文件,公司控股股东、实际控制人为王兴兴,其直接持有公司23.8216%股权,并通过上海宇翼企业管理咨询合伙企业(有限合伙)控制公司10.9414%股权,合计控制公司34.7630%股权。公司行业分类为C39计算机、通信和其他电子设备制造业及C34通用设备制造业。
近日,王兴兴在夏季达沃斯论坛上表示,宇树科技年度营收已超10亿元人民币。宇树科技也是业内少数实现盈利的企业。宇树科技早期投资人、SevenUp Capital创始人赵楠日前在接受媒体采访时透露,自2020年以来,宇树科技的财务报表每年都保持盈利状态。上证报记者从接近宇树科技的人士处获悉,该消息属实。
融资方面,6月19日,上证报记者获悉,宇树科技日前完成了C轮融资交割,该轮融资始于去年底,由中国移动旗下基金、腾讯、锦秋、阿里、蚂蚁、吉利资本共同领投,绝大部分老股东跟投。2024年2月,宇树科技曾完成近10亿元B2轮融资,参与方包括美团、金石投资、源码资本,老股东深创投、中网投、容亿、敦鸿和米达钧石等。
产品线上,宇树科技四足机器狗主要面向C端消费者,人形机器人则主要面向开发者。开发者可以在宇树科技的硬件基础上,通过调整机器人的感知运动算法进行二次开发。5月30日晚, 宇树科技发布新品海报预告,公司或发布一款拥有26个自由度的人形机器人。新品售价暂未明确公布,宇树科技的形容是“$?000”,或暗示售价为数千美元。
宇树科技目前已发布两款人形机器人,分别为H1和G1。其中,G1因9.9万元人民币的起售价,引起业内外广泛关注。按照当前的汇率计算,宇树科技即将发布的新品价格或低于G1。
商业化方面,宇树科技于近日斩获了“大单”。近日,中国移动采购与招标网显示,智元机器人和宇树科技中标“中移(杭州)信息技术有限公司(下称“中移(杭州)”)人形双足机器人代工服务采购项目”。中移(杭州)由中国移动通信有限公司100%持股。
具体来看,本次采购包1为全尺寸人形双足机器人,预算为7800万元(含税),中标人为智元机器人;采购包2为小尺寸人形双足机器人、算力背包、五指灵巧手,预算为4605万元(含税),中标人为宇树科技。
海量资讯、精准解读,尽在新浪财经APP
广瑞网提示:文章来自网络,不代表本站观点。




